Open Menu
首页
走进富瑞
返回上一级
集团简介
项目公司
发展历程
企业文化
总裁致辞
主营项目
返回上一级
能源供应
能源智慧服务
能源工程
能源装备
服务客户
返回上一级
客户案例
用户保障
合作伙伴
新闻中心
返回上一级
行业新闻
集团要闻
内部刊物
联系我们
返回上一级
项目合作
公示公告
富瑞招聘
宣传视频
内部刊物
在线客服
财富热线 : 0312-8736998
首页
走进富瑞
集团简介
项目公司
发展历程
企业文化
总裁致辞
主营项目
能源供应
能源智慧服务
能源工程
能源装备
服务客户
客户案例
用户保障
合作伙伴
新闻中心
行业新闻
集团要闻
内部刊物
联系我们
项目合作
公示公告
富瑞招聘
宣传片视频
联系我们
contact us
项目合作
公示公告
富瑞招聘
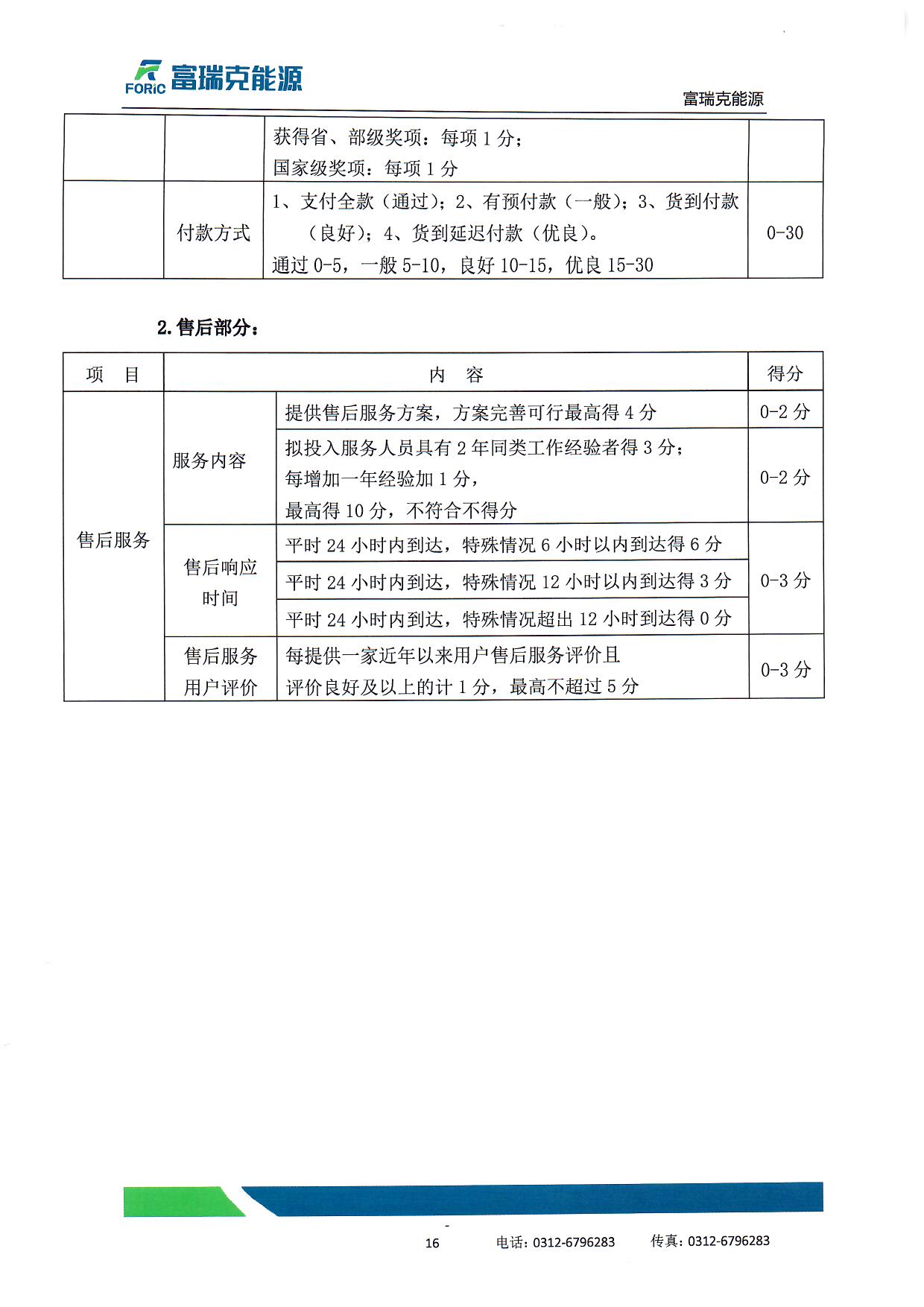
富瑞克能源2019年综合供应商入围招标
作者:富瑞克能源
时间:2019-08-10
能源
综合
供应
供应商
入围
招标
上一篇:
定兴-满城天然气输气管道工程项目环境影响评价第一次公示
下一篇:
保定富瑞康管道有限公司涿州-定兴天然气输气管道工程项目征求意见稿公示